信用知识

要建立健全社会信用...

诚信,让制度和行为...

诚信对企业的重要性...

诚信缺失成为中小企...

从品牌的兴亡看诚信...

对信用一般性意义的...

企业诚信考量社会责...

信用管理

国际信用管理的实践...

企业家如何坚持诚信...

企业信用管理制度包...

完善企业信用管理的...

信用管理定义、意义...

信用管理与信用服务...

重要文件及党和国家...

典型案例

宝钢不折不扣讲诚信...

诚信打造医药企业旗...

诚信生存之本 创新...

诚信树人品 创新出...

坚持以人为本 诚信...

借诚信之风扬力量之...

北仑:进出口企业“...

当前位置: 首页 - > 信用知识 - > 正文

专项信用报告代替无违法违规证明


信用商务网【官方网站】 · http://www.ccbn.org.cn     发布时间:2025/11/19

    无违法违规证明是企业正常经营发展中离不开的“通行证”,比如申请上市、申报项目、行政审批、银行贷款等,都需要出具这份证明,但由于涉及行业部门众多,无违法违规证明办理手续烦琐。2023年以来,在党中央、国务院的决策部署下,各地陆续推出以专项信用报告代替无违法违规证明的便企举措,破解经营主体开具无违法违规证明繁、难等问题,实现让数据多跑路、企业少跑腿,进一步便利企业上市、融资等经营活动。

    国家和地方层面主要建设进展

    长期以来,企业在上市融资、并购重组、发行公司债券、参与招投标、申请优惠政策等众多场景中,经常需要跑若干个部门、花费大量时间开具无违法记录证明。专项信用报告代替无违法违规证明的推出,大幅减轻了企业的办事负担,提高了审核的准确性和效率,对支撑营商环境优化、激发经营主体活力、推进社会信用体系建设高质量发展具有重要实践意义。

    (一)建设背景意义

    “十三五”以来,党中央、国务院持续深入开展“减证便民”行动,加快推动各部门信息共享共用、不断优化办事办证流程。2022年3月,国务院印发《关于加快推进政务服务标准化规范化便利化的指导意见》,从推广免证办、就近办、网上办、掌上办等方面对深入推进政务服务便利化提出新要求。2022年9月,国务院办公厅印发《关于进一步优化营商环境降低市场主体制度性交易成本的意见》,要求进一步优化涉企服务,推动降低经营主体办事成本。2024年1月,国务院印发《关于进一步优化政务服务提升行政效能推动“高效办成一件事”的指导意见》,要求在市场监管、交通运输、知识产权、生态环境、文化和旅游、住房城乡建设、人力资源和社会保障、卫生健康、应急管理、税务、水利、科技、消防救援、通信管理等领域推行企业上市合法合规信息核查“一件事”。2024年5月,国家发展改革委办公厅印发《2024—2025年社会信用体系建设行动计划》,提出“全面推广信用报告代替无违法违规证明”。

    专项信用报告的推出,不仅切实解决了企业证明开具数量多、提交场景多、办理流程多等问题,还取得了显著经济社会效益。一是为经营主体减轻负担。企业只需线上申请,即可获得专项信用报告,无需线下跑腿求人。二是降低行政成本。行政执法机关按照规定推送本部门行政处罚信息,通过数据共享,便实现了“不见面”办理证明事项。三是提高行政审批效率。审批部门在为经营主体提供审批服务时,只需企业提供一份专项信用报告,即可代替该企业在多个领域的无违法违规证明,大大提高了审批效率。

    (二)地方经验做法对比

    按照先立后破的原则,截至2024年6月,山东、安徽、福建、天津等10个省份印发了专项信用报告代替无违法违规证明的实施方案(见表5-1),重点明确专项信用报告获取途径、应用场景、代替范围等内容。



    全方位、多角度对比分析上述专项信用报告代替无违法违规证明实施方案,得出以下结论。

    1.服务对象越来越广

    服务对象逐步由企业向其他经营主体扩展,如上海、吉林、山东、福建等地的服务对象就包含了企业、合作社、个体工商户等经营主体。此外,浙江扩展到了自然人,并相对应提供自然人专项信用报告。

    2.适用范围逐渐规范

    从专项信用报告的适用范围来看,主要包括违法犯罪、行政处罚、列入严重失信主体名单等信息。经营主体行为已依法不予行政处罚的,不列入违法记录。经营主体刑事领域的违法记录,参照相关规定确定。

    3.信用报告类型趋向多元

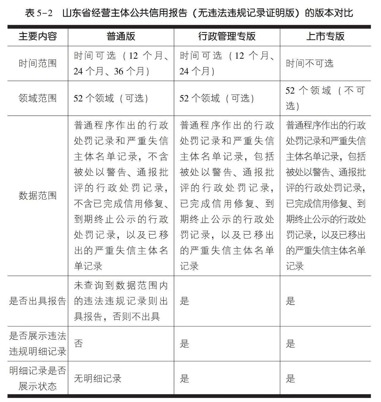
    大多数省份仅推出一个信用报告版本,如广东推出“企业信用报告(无违法违规证明版)”(见图5-1)。浙江根据适用主体不同,推出“企业和社会组织专项信用报告”(见图5-2)和“自然人专项信用报告”(见图5-3)两个版本。山东省则针对信用报告应用场景的不同需求,将信用报告分为三个版本:普通版、行政管理专版和上市专版。其中,普通版主要适用于政策优惠、商务经营等一般领域,行政管理专版主要针对办理依申请行政事项的具体要求,上市专版主要针对上市融资的具体要求(见表5-2)。



图5-1 广东省企业信用报告示意图(无违法违规证明版)



图5-2 浙江省企业和社会组织专项信用报告示意图



图5-3 浙江省自然人专项信用报告示意图



    4.信用报告可多渠道获取

    信用报告的获取方式主要分为线上、线下两种方式。如上海、福建、广东、浙江、吉林在其对应的信用中国省级网站上进行法人身份认证并下载;而安徽、天津、北京、山东、甘肃则采取线上、线下两种方式提供专项信用报告获取服务,经营主体可以在相对应网站平台线上获取,或通过线下的政务窗口、自助机等终端进行信用报告的下载、查询和打印。

    5.覆盖领域越来越多

    截至2024年6月,上述已推行专项信用报告的省份中,工业和信息化、公安、人力资源和社会保障、自然资源和规划、生态环境、住房城乡建设、交通运输、水利、文化和旅游、卫生健康、市场监管、税务等12个应用场景已实现专项信用报告代替无违法违规证明全覆盖(见表5-3)覆盖领域最多的省份为山东(52个),覆盖领域达到或超过40个的省份有5个,分别为山东、上海、吉林、安徽、浙江。此外,广东、上海均为分批次扩大覆盖领域,目前已增至第二批次。这也意味着未来各省专项信用报告代替无违法违规的领域范围将分批次逐步延展。



    6.辐射场景越来越全面

    目前,应用场景大致可以分为金融市场、商务经营、行政管理三个方面。金融市场主要面向经营主体申请上市、挂牌、再融资、并购重组、发行债券、银行贷款等场景。商务经营主要面向经营主体参与招投标、产权交易、公共资源交易、政府采购、商业合作、接受第三方机构评估评审等场景。行政管理主要面向经营主体办理政务服务事项、申请优惠政策、资金支持、人员招录、参与评比表彰等场景。

    来源:国信高端智库


相关新闻